A Secretaria Municipal de Tecnologia de Presidente Prudente (Setec) informa que o horário do atendimento ao público do Atende Prudente foi alterado. Já partir desta segunda-feira (26/01), passa a funcionar das 8h às 16h30.

O Atende Prudente oferece diversos serviços ao cidadão, alguns deles funcionam exclusivamente com agendamento prévio: o Procon Municipal e o Sebrae Aqui, os horários devem ser reservados no site da Prefeitura.

Há a opção do agendamento para os serviços da Semob (Secretaria Municipal de Mobilidade Urbana), que também atende por demanda espontânea. Ainda sem necessidade de agendamento, destacam-se os serviços relacionados ao IPTU, Execução Fiscal e à Secretaria de Planejamento (Seplan), além do Sesmt (Serviços Especializados em Engenharia de Segurança e em Medicina do Trabalho), que foi transferido recentemente para o local.

O tempo médio de permanência do cidadão no Atende, entre espera e atendimento, é de 17 minutos, sendo 13 minutos de espera e 4 minutos de atendimento, conforme os dados da Setec, que mostram a média dos últimos 30 dias.

Ainda conforme o relatório da pasta, a Sefin (Secretaria Municipal de Finanças) concentra a maioria dos atendimentos dos últimos 30 dias, 3.163, o que representa 42% do total, sendo 28% preferenciais e 72% normais.

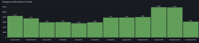
Dados de 2025

Em 2025, o Atende Prudente garantiu 92.959 atendimentos à população, de janeiro a dezembro. Em janeiro de 2025 foram registrados 8.473, em fevereiro 7.510, em março 5.937, em abril 6.027, em maio 5.552, em junho 5.942, em julho 7.791, em agosto 7.821, em setembro 8.018, em outubro 11.887, em novembro 11.817 e, em dezembro, 6.184 registros.

De acordo com o secretário da Setec, Helton Sapia, o Atende Prudente oferece todos os serviços que estão disponíveis de maneira online. “A segunda via do carnê de IPTU, por exemplo, já está disponível no site da Prefeitura, porém, nem todo mundo consegue ter o acesso, seja por dificuldade com a tecnologia, seja pela falta de acesso à internet. Oferecer esse serviço de maneira presencial é garantir que todos serão assistidos”, comentou.

Sesmt

O Sesmt é o único serviço que funciona em horário diferenciado, das 7h às às 16h30, para atender o servidor municipal.

Telefone do Atende

Mais informações podem ser obtidas pelo telefone do Atende Prudente: (18) 3399-1100. O endereço é Rua Marechal Floriano Peixoto, 342, Vila Marcondes. 

Fonte: Secretaria de Comunicação